Workflow Mining Discovering Process Models From Event Logs
Mining streams of short text for analysis of world-wide event evolutions J. Discovering Relationship Between Health Concepts and Hashtags.

An End To End Approach And Tool For Bpmn Process Discovery Sciencedirect
Discovering Relationship Between Health Concepts and Hashtags.

Workflow mining discovering process models from event logs. Data mining and exploration Because a large portion of the data stored in the lake is not ready for immediate consumption you must first mine this data for latent value. Glotzers group also develops and disseminates powerful open-source software including the particle simulation toolkit HOOMD-blue which allows for fast molecular simulation of materials on graphics processors the signac framework for data and workflow management and several analysis and visualization tools. Quanzhi Li Sameena Shah Rui Fang Armineh Nourbakhsh and Xiaomo Liu 2017.
L Guangyan Huang Jing He Yanchun Zhang Wanlei Zhou Hai Liu Peng Zhang Zhiming Ding Yue You Jian Cao. Cheap essay writing sercice. Cvents products are used by over 15800 customers across all verticals.
When you enable a security source it provides vulnerabilities and threat data in the Security Command Center dashboard. 1618-1625EICCF Aç±» 55 Hedong Yang Lijie Wen and Jianmin Wang An Approach to Identifying False Traces in Process Event Logs 17th Pacific-Asia Conference on Knowledge Discovery and Data Mining PAKDD 2013 Part II LNAI 7819 pp. For projects that evolve fast rebuilding a performance model from scratch every time is not practical.
Security Command Center lets you filter and view vulnerabilities and threat findings in many different ways like filtering on a specific finding type resource. However as we have indicated process mining is all about understanding processesHence to be able to understand and reason on processes we need some means to communicate about processes ie means to come to a common understanding of how a specific process is expected to be executed. Knowledge mining is the process of discovering useful knowledge from a collection of diverse data sources.
Academiaedu is a platform for academics to share research papers. Most performance models use a considerable amount of time to build. We are witnessing a determined partnership between the leading IT Service Management vendor and the leading process execution platform.
Integrate Alignment Planner Workspace with PPM and Agile Development 20This integration enables planning personas such as portfolio and product managers to access and manage planning items projects demands scrum epics in APW while executing the work in PPM or Agile Development 20. Integration with Project Portfolio Management PPM and Agile Development 20. Traditionally DES models are based on data extracted from a physically existing system or a.
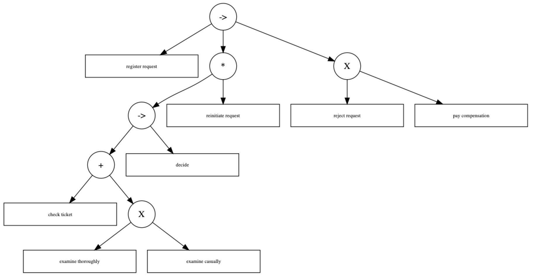
Thus far we have seen processes and we have seen a simple example of an event log. Process mining is an integral part of data science fueled by the availability of event data and the desire to improve processes. The age of big data is now coming.
World Wide Web Journal 2015 185. Mining change operations for workflow platform as a service J. Jupyter Notebook is a favorite tool for exploring raw data and for this purpose Google Cloud offers Datalab a fully managed Jupyter Notebook service.
Process mining bridges the gap between traditional model-based process analysis eg simulation and other business process management techniques and data-centric analysis techniques such as machine learning and data mining. Whether you are looking for essay coursework research or term paper help or with any other assignments it is no problem for us. Each event occurs at a particular instant in time and marks a change of state in the system Robinson 2004.
SS9 - Six Sigma Black Belt 2015 BOK. This page contains a list of the Google Cloud security sources that are available in Security Command Center. 26 Full PDFs related to this paper.
Cvent is a leading cloud-based provider of event management technology solutions. World Wide Web Journal 2015 184. Organization-wide Planning Deployment and Process Mgmt.
More often than not decision making relies on the available. PM4Py implements the latest most useful and extensively tested methods of process mining. The official journal of the American Medical Informatics Association.
The Companys platform offers end-to-end event management functionality including budgeting planning and marketing for both sides of the event ecosystem planners and venues. The question that arises now is how to develop a high performance platform to efficiently analyze big data and how to design an appropriate mining algorithm to find the useful things from big data. Process mining is a family of techniques relating the fields of data science and process management to support the analysis of operational processes based on event logs.
The goal of process mining is to turn event data into insights and actions. Energy Solutions from IHS Markit comprise some of the most extensive information analytics insight and advisory services in the world. Test Prep Six Sigma Green Belt SSGB Title Set.
Publishes peer-reviewed research for biomedical and health informatics. The practical handling makes the introduction to the world of process mining very pleasant. In Public Health Intelligence and the Internet Hashtag Mining.
But the traditional data analytics may not be able to handle such large quantities of data. A discrete-event simulation DES models the operation of a system as a discrete sequence of events in time. Mentoring Six Sigma Green Belt SSGB Title.
Process mining seeks the confrontation between event data ie observed behavior and process models hand-made or. This is a true first in combining an IT-centric workflow mindset with an operations one. The exponential growth of unstructured data gathering in recent years has created many analytical problems for government agencies.
If you need professional help with completing any kind of homework Solution Essays is the right place to get it. We deliver oil and gas databases and software energy supply and demand forecasts and comprehensive data on transactions at the global and regional market levels. Then discontinuous NER can be reformulated as a non-parametric process of discovering maximal cliques in the graph and concatenating the spans in each clique.
It is especially true when part of the workflow might depend on the performance model eg performance models may be used for performance testing oracles. For an organization to excel in its operation it has to make a timely and informed decision. The DAMA Guide to the Data Management Body of Knowledge First Edition.
This problem intensifies when data sets come from diverse sources such as text audio video imaging etc. Experiments on three benchmarks show that our method outperforms the state-of-the-art SOTA results with up to 35 percentage points improvement on F1 and achieves 5x speedup over the. PM4Py is a process mining package for Python.
Lean Tools for Process Control in Six Sigma. This is where we combine IT orchestration with process modeling mining discovery and execution. To deeply discuss this issue this paper begins with a brief.
Data Analysis is the process of inspecting cleaning transforming and modeling data with the goal of discovering useful information suggesting conclusions and supporting decision making.

Process Mining Techniques Applications And Challenges Altexsoft

Process Discovery Vs Task Mining Automation Anywhere

What Is Process Mining 9 Tools To Optimize Your Process Management Process Street Checklist Workflow And Sop Software

Pdf Mining Process Models From Workflow Logs Semantic Scholar

What Is Process Mining 9 Tools To Optimize Your Process Management Process Street Checklist Workflow And Sop Software

1 The Concept Of Process Mining Download Scientific Diagram

Introduction To Process Mining Learn The Basics Of Process Mining And By Eryk Lewinson Towards Data Science

Process Mining Discovering Processes From Event Logs All

Process Mining With Python Tutorial A Healthcare Application Part 3 By C3d3 Medium

Neo4j For Process Mining Ppt Download

Pdf A Process Mining Approach In Software Development And Testing Process A Case Study Semantic Scholar

Friday Talks Process Mining Where Process Science Meets Data Science Things Solver

Overview Of Generation Methods For Business Process Models Springerlink

Sampling Business Process Event Logs Using Graph Based Ranking Model Liu 2021 Concurrency And Computation Practice And Experience Wiley Online Library

Process Mining Archives Everest Group

6 Essential Steps To The Data Mining Process Data Mining Business Intelligence Data Science

Process Mining For Six Sigma Utilising Digital Traces Sciencedirect

Pdf Mining Process Models With Prime Invisible Tasks Semantic Scholar

Process Mining Archives Everest Group

Pdf Mining Process Models From Workflow Logs Semantic Scholar

From Event Logs To Goals A Systematic Literature Review Of Goal Oriented Process Mining Springerlink

Pdf Mining Process Models From Workflow Logs Semantic Scholar

Rpa Lifecycle Bizcon For Web Bizcon Business Process Automation Insight

Applied Sciences Free Full Text Functional Integration With Process Mining And Process Analyzing For Structural And Behavioral Properness Validation Of Processes Discovered From Event Log Datasets Html

How Process Mining Can Help Manufacturing And Assembly Lines Formaspace

The L Life Cycle Model Describing A Process Mining Project Consisting Download Scientific Diagram
What Is Process Mining And What Are The Benefits Gbtec

Pdf Mining Process Models From Workflow Logs Semantic Scholar

Process Mining Techniques Applications And Challenges Altexsoft

Event Log Extraction For The Purpose Of Process Mining A Systematic Literature Review Springerlink

Process Mining And Security Detecting Anomalous Process Executions

Critical Thinking Skills Power Map Data Science

Applied Sciences Free Full Text A Goal Driven Evaluation Method Based On Process Mining For Healthcare Processes Html

Process Mining Vs Process Modeling Vs Process Mapping What S The Difference Ibm

Pay Attention With Process Mining

Applied Sciences Free Full Text A Method For Building Service Process Value Model Based On Process Mining Html
![]()
Process Mining Or Automated Process Discovery Flux Capacitor

Process Discovery With The Help Of Process Mining

What Is Process Mining 9 Tools To Optimize Your Process Management Process Street Checklist Workflow And Sop Software

Improving The Conduct Of Systematic Reviews A Process Mining Perspective Journal Of Clinical Epidemiology

Process Mining Your Guide To Choosing The Right Tool For Your Use Case Aginic

Rpa Lifecycle Bizcon For Web Bizcon Business Process Automation Insight

Process Mining Controlflow Mining Algorithms Ana Karla Alves

Process Mining Your Guide To Choosing The Right Tool For Your Use Case Aginic
![]()
Process Mining Or Automated Process Discovery Flux Capacitor

Process Mining Deloitte Process Bionics On Aws Achieving Operational Excellence Aws For Industries

Process Mining Discovering Processes From Event Logs All

Introduction To Process Mining Learn The Basics Of Process Mining And By Eryk Lewinson Towards Data Science

What Is Process Mining Intelligent Automation Network

Introduction To Process Mining Learn The Basics Of Process Mining And By Eryk Lewinson Towards Data Science

Friday Talks Process Mining Where Process Science Meets Data Science Things Solver

2 1 Event Logs And Process Models Process Models And Process Discovery Coursera

Three Process Models Created By Three Different Mining Algorithms Download Scientific Diagram

The Ralph Miner For Automated Discovery And Verification Of Resource Aware Process Models Springerlink
Bpm 2014 Highlights Hybrid Process Mining Process Mining And Analytics
![]()
Prom Tips Which Mining Algorithm Should You Use Flux Capacitor
Process Mining And Analysis Tauvic S Blog

Process Model An Overview Sciencedirect Topics

Process Mining Distinction I Powerpoint In 2021 Business Process Management Powerpoint Templates Data Mining

An End To End Approach And Tool For Bpmn Process Discovery Sciencedirect

Pdf Workflow Mining Discovering Process Models From Event Logs

An Approach Of Data Mining Process Based On Stochastic Well Formed Workflows Scialert Responsive Version

Process Mining Discovering Processes From Event Logs All

The Ralph Miner For Automated Discovery And Verification Of Resource Aware Process Models Springerlink

Pdf Workflow Mining Discovering Process Models From Event Logs

Process Mining Archives Everest Group

Process Discovery From Event Data Relating Models And Logs Through Abstractions Van Der Aalst 2018 Wires Data Mining And Knowledge Discovery Nbsp Nbsp Wiley Online Library

Left General Process Mining Model Three Classes Of Process Mining Download Scientific Diagram

Process Discovery And Process Mining Differences In Analysis

Process Mining Techniques Applications And Challenges Altexsoft

What Is Process Mining And Why Isn T It Enough Idm Magazine

The Process Rush An Introduction To Ibm Process Mining

Pdf Mining Process Models From Workflow Logs Semantic Scholar

Pm4py Process Mining For Python
Process Discovery How To Visually Reconstruct In Bpmn What Is Happening In Your Process By Bonitasoft Medium

Introduction To Process Mining Learn The Basics Of Process Mining And By Eryk Lewinson Towards Data Science

Process Mining Your Guide To Choosing The Right Tool For Your Use Case Aginic

Process Discovery From Event Data Relating Models And Logs Through Abstractions Van Der Aalst 2018 Wires Data Mining And Knowledge Discovery Nbsp Nbsp Wiley Online Library

What Is Process Mining 9 Tools To Optimize Your Process Management Process Street Checklist Workflow And Sop Software
![]()
Prom Tips Which Mining Algorithm Should You Use Flux Capacitor

Misconceptions About Process Mining Part 1 Pafnow

Process Mining As A Bridge Between Process Models And Event Logs Download Scientific Diagram





